福建广电网络集团股份有限公司漳州分公司已根据采购相关法律法规,经相应程序确定采用竞争性谈判方式组织新新.帝景国际星城3#、4#、5#、6#、10#、地下室及幼儿园小区智能化工程项目采购项目(以下简称:“本项目”)的采购活动,现欢迎国内合格的供应商前来参加。本项目由采购人委托漳州联丰招标代理有限公司开展竞争性谈判活动。
1.项目名称:新新.帝景国际星城3#、4#、5#、6#、10#、地下室及幼儿园小区智能化工程项目采购
2.项目编号:`350600`ZZLF`TP`20200601
3.采购内容及要求、项目采购预算(采购标的一览表):
金额单位:人民币元

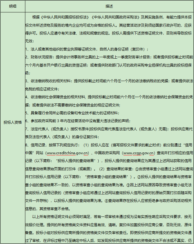
4.采购项目需要落实的政府采购政策:信用记录,适用于(合同包1),按照下列规定执行:(1)投标人应在(招标文件要求的截止时点)前分别通过“信用中国”网站(www.creditchina.gov.cn)、中国政府采购网(www.ccgp.gov.cn)查询并打印相应的信用记录(以下简称:“投标人提供的查询结果”),投标人提供的查询结果应为其通过上述网站获取的信用信息查询结果原始页面的打印件(或截图)。(2)查询结果的审查:①由资格审查小组通过上述网站查询并打印投标人信用记录(以下简称:“资格审查小组的查询结果”)。②投标人提供的查询结果与资格审查小组的查询结果不一致的,以资格审查小组的查询结果为准。③因上述网站原因导致资格审查小组无法查询投标人信用记录的(资格审查小组应将通过上述网站查询投标人信用记录时的原始页面打印后随采购文件一并存档),以投标人提供的查询结果为准。④查询结果存在投标人应被拒绝参与政府采购活动相关信息的,其资格审查不合格。
5.供应商的资格要求(包1)
5.1法定条件:符合《中华人民共和国政府采购法》第二十二条第一款规定的条件。

5.2特定条件:

5.3是否接受联合体形式的响应谈判:本项目拒绝联合体投标。
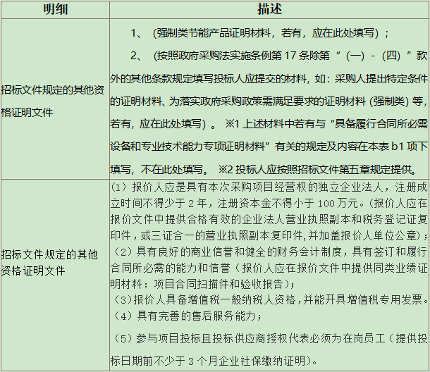
※根据上述资格要求,供应商响应文件中应提交的“资格证明文件”相关规定和资料要求,详见竞争性谈判须知前附表和谈判文件第五章。
6.供应商报名期限:2020年6月30日-2020年7月6日(正常工作时间)。
6.1如果采购过程中有发出更正公告,采购人将根据实际情况确定是否延长报名期限,则报名截止时间以更正公告中的约定为准。
6.2供应商应在报名期限内报名。未报名将导致其不能获得采购文件且响应文件将被拒收。
7.获取采购文件时间、地点、方式:
7.1采购文件的提供期限:2020年6月30日-2020年7月6日(正常工作时间),或以更正公告(若有)为准。
7.2获取地点:福建省漳州市芗城区金峰南路鑫荣嘉园18幢1907室漳州联丰招标代理有限公司。
7.3获取方式:电子邮箱或微信下载。
8.采购文件售价:200元,售后不退。
9.首次响应文件递交截止时间及地点:2020年7月7日(星期二)北京时间下午15:30时,或以更正公告(若有)为准。供应商应在此之前将密封的首次响应文件送达本章第10条载明的地点,逾期送达的或不符合规定的响应文件将被拒绝接收。
10.谈判时间及地点:
10.1时间:2020年7月7日(星期二)北京时间下午15:30时
10.2地点:福建省漳州市芗城区金峰南路鑫荣嘉园18幢1907室漳州联丰招标代理有限公司。
11.竞争性谈判公告期限:自中国政府采购网(www.ccgp.gov.cn)发布公告之日起3个工作日。
12.采购人:福建广电网络集团股份有限公司漳州分公司
联系人:张伟忠 15160527378
13.代理机构:漳州联丰招标代理有限公司
地 址:福建省漳州市芗城区金峰南路鑫荣嘉园18幢1907室
联系人:小张 联系方法:0596-2525529
14.提交谈判保证金的银行账户信息


加入收藏
设为首页
集团邮箱
